Git Difference Between Local And Remote File
Git Difference Between Local And Remote File. Git diff there is also git difftool command which shows the difference in a ui environment if you have installed one, i have rarely used this, so it's kind of an uncharted area for me.</p>reviews: In this tutorial, we will show the simplest way of comparing local and remote branches.

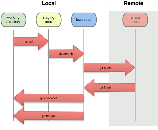
Remote add adds a remote repo that. The clone command creates a local copy of the repo you specified. Git diff head [filename] // compare the working directory with local repository.
Git Diff There Is Also Git Difftool Command Which Shows The Difference In A Ui Environment If You Have Installed One, I Have Rarely Used This, So It's Kind Of An Uncharted Area For Me.</P>Reviews:
To show the difference between some version of a file in a given commit and the local head version you can specify the commit you want to compare against: Here is the simple command to see the difference between local & remote branch. The git init command will initialize and empty the local repository.
Sometimes We Need To Know Which Files Will Be Pulled To Our Worki
The command above tells git to diff the working directory files. As an exercise left to the reader, compare the.git/config's from each directory. When you say head in your git command, it refers the local repo.
In Order To See The Commit Differences Between Two Branches, Use The “Git Log” Command And Specify The Branches That You Want To Compare.
The clone command creates a local copy of the repo you specified. Sometimes we need to know which files will be pulled to our working tree from the remote repository. Essentially, there is no real difference between the.
It Does Not Try To Merge Changes Like Git Pull Does.
Data is saved as a series of “snapshots,” comparable to a mini file system. You can see what text has. Shows difference for staged files.
This Tells Git To Fetch The Branch.
This tells git to fetch the branch named 'master' from the remote named 'origin'. The git diff command displays the differences between files in two commits or between a commit and your current repository. $ git diff / for example, if you want to view the.</p>
Post a Comment for "Git Difference Between Local And Remote File"